Beantwoorden
Ex-Netweter
 

Nieuw huis netwerk

Dag iedereen,

 

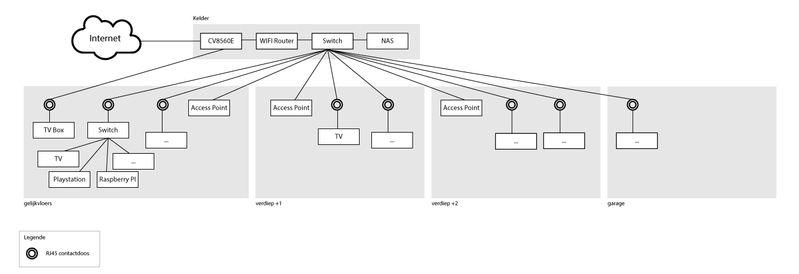
Ik ben momenteel bezig met totaalrenovatie voor mijn nieuwe woning. De bedoeling is uiteraard om een bedraad en draadloos netwerk te voorzien. Ik heb al eens nagedacht over hoe dit denk ik zou moeten werken (schema). Ziet dit er tot nu toe al goed uit?

 

Een paar bijkomende vragen:

- de modem-only is blijkbaar niet meer te verkrijgen, dus heb ik nu de nieuwe e-router ingetekend. Er is nogal wat te doen rond ipv6 die daar niet mee zou werken, maar daar ben ik niet helemaal in mee. Gaat het op deze manier allemaal werken (zonder double NAT etc...)

- er komt ook domotica in het huis (Niko Home Control). Lijkt het jullie ook best om die in een apart netwerk te steken qua security. If so, betekent dit dan ook een tweede router? En kan ik dan nog aan mijn domotica aan, via bvb mijn smartphone, terwijl ik verbonden ben met het thuisnetwerk? Ik zie hier even door de bomen het bos niet meer 🙂

- Ik zou ook graag een extra guest SSID hebben voor gasten, zodat ik niemand toegang moet geven tot mijn thuisnetwerk. Daarvoor moet ik goed kijken naar welke router en AP's ik koop? Heeft iemand hier goede recommendations toevallig?netwerk-schema.png

Tags (1)
0 Likes
8 reacties
FilipD
Ex-Moderator
Berichten: 299
Waar zijn die handjes? WOW! Lees je nog iets anders? ;-) De magic number!

Nieuw huis netwerk

Hey iedereen,

 

Iemand die kan helpen met de vragen van @Ex-Netweter ? 

 

Thanks! 


https://www.netweters.be/html/assets/Telenet%20logo%20signatures.png?version=previewFilip | Ex-Expert Moderator

Vergeet niet om likes te geven en/of als oplossing te markeren.

Ex-Netweter
 

Nieuw huis netwerk


@Ex-Netweter  schreef:

Ik ben momenteel bezig met totaalrenovatie voor mijn nieuwe woning. De bedoeling is uiteraard om een bedraad en draadloos netwerk te voorzien. Ik heb al eens nagedacht over hoe dit denk ik zou moeten werken (schema). Ziet dit er tot nu toe al goed uit?


Een totaalrenovatie van de woning moet je een klein beetje los zien van wat je nu hebt of op korte termijn wilt ...

  • onafhankelijk van de provider die je nu hebt
  • onafhankelijk van het soort modems/routers die je nu hebt

De bekommernis of je nu met de E-router + eigen router gaat werken, of welke AP's is dan iets voor later?

 

Wat je schema betreft, ik zie hier alleen UTP kabels, ik neem aan dat je een apart schema hebt voor de coax kabels?

 

Het schema ziet er goed uit, namelijk dat je vertrekt vanuit één punt (technische ruimte), waar alle kabels bijeen komen.

- vergeet niet een goedkeurde Telenet coax te leggen, in één stuk, vanaf de Telenet aansluiting tot de plaats waar de NIU moet komen (PE6, PE11 of PE14, naargelang de afstand naar aansluitpunt.

- zorg ook voor een Proximus aansluiting, wachtbuis en/of smarttube. Dan heb jij (of jouw nakomelingen) de flexibiliteit om later van provider te wisselen (vb naar glasvezel). Beperk je latere vrijheid niet door de keuzes die je nu maakt. Een Proximus aansluiting (zonder enige verplichting) kost 90 EUR, inclusief de plaatsing van een NTP in je technische ruimte.

- zorg voor voldoende stopcontacten in de technische ruimte (NIU, modem, router, switch, NAS, fibermodem) en voorzie de nodige plaats.

- zorg voor goedgekeurde coax binnenbekabeling naar alle plaatsen waar je later eventueel een TV aansluiting wilt.

- leg tenminste 2 UTP kabels (cat 5E of hoger) naar ieder punt waar je een netwerk aansluiting nodig hebt (niet alleen waar TV komt, maar bureel of bureelhoek, enz ..

 

Enkele antwoorden op je vragen

  • IPv6 werkt inderdaad niet met een router achter de CV8560E, maar ga eravn uit dat dit (ooit 🙄) opgelost geraakt ..
  • voor een gastnetwerk heb je inderdaad een router nodig die dit ondersteunt, en die het gastnetwerk kan doorgeven aan de access points (dus best router en AP's van hetzelfde merk).

Nieuw huis netwerk

Alvast bedankt! Inderdaad nog een aantal goeie tips 😉

 

Ik heb toch nog wat vragen:

 

- waarom zou ik die proximus NTP dan nu al leggen? En niet pas als ik hem nodig heb? Als ik het goed begrijp is dat in het plan enkel het deeltje dat vòòr mijn eigen router ligt? En al de rest kan gewoon behouden blijven? Of bedoel je gewoon een wachtbuis van de kelder naar buiten toe dan?

 

- wat is er precies lastig aan het feit dat ipv6 niet werkt met de e-router? Wat voor ongemak heb ik daar in de praktijk mee?

 

- is er nog iemand die kan antwoorden op mijn vraag omtrent de domotica?

0 Likes
kve2002
Experienced Meerweter
Berichten: 95
Topicvreter! Topicwurm! Al 25 duimen! Goed bezig!

Nieuw huis netwerk

Hallo,

 

Betreft je vraag over een apart netwerk voor domotica, dat vind ik inderdaad aan te bevelen, niet enkel voor domotica trouwens 🙂 

Zelf heb ik aparte netwerken (VLAN's) voor Trusted Devices (laptops werk, NAS, Phones ...), IoT (TV, Streaming devices, ...), Kids (Playstation, ...).  Guest netwerk ontbreekt uiteraard ook niet en is volledig gescheiden van de andere netwerken.  Access tussen de andere netwerken onderling zijn geregeld met Firewall rules. 

Best dus apparatuur kiezen die hierin kan voorzien (zelf gebruik ik Ubiquiti, maar andere zullen zeker ook voldoen) .

Per ruimte inderdaad zeker 2 UTP kabels voorzien, handig om eentje dan te verbinden met eventueel een telenet modem om je digicorder/box in die ruimte interactief te maken. (Kan ook wel via router maar is wat meer ingewikkeld dacht ik 🙂 ), andere kan je dan achter je eigen router steken.

En misschien verder denkend 🙂 Voorzie ook UTP bekabeling waar je camera's denkt te plaatsen (nu, of ooit later), stroom voorziening kan via POE. (voorzie dan ook een switch die hieraan kan voldoen)

 

Success alvast

0 Likes
3s
Professional Beetjesweter
Berichten: 6
Mooi, mooi! Leesclubje starten? Primeur! Pageturner!

Nieuw huis netwerk

Ik ben tijdens de zomer na veel problemen met WiFi overgeschakeld op een volledig managed Ubiquiti Unify setup met Dream Machine managed router en bijhorende AP's in verschillende ruimtes. Heel tevreden van en zou het iedereen aanraden.

Ex-Netweter
 

Nieuw huis netwerk

Heb mij net wat verdiept in de mogelijkheden bij Ubiquity, en is inderdaad wel interessant. Bedankt allemaal. De tip over de camera's ga ik zeker meenemen ook.

 

Met VLAN's ben ik ook nog niet helemaal mee. Als ik het goed begrijp doe je dat puur omwille van security redenen? Of zijn er ook performance winsten (wat betreft het delen van bandbreedte etc..)?

 

Nog iets waar ik me nu 'zorgen' over maak: WiFi roaming. Ik heb nu 3 AP's ingetekend, 1 voor elk verdiep. Is dat te veel? Zet ik er misschien best gewoon 1 (op het eerste verdiep), of toch beter 2 of 3, of..? Hoe kan je dit op een goede manier te weten komen?

Tags (2)
0 Likes
janne_man
Professional Superweter
Berichten: 6180
Dat verdient een trofee! Een echt antwoordkanon jij! De gouden postveer is voor jou MVP, Most Valuable Poster!

Nieuw huis netwerk


@Ex-Netweter  schreef:

 

Nog iets waar ik me nu 'zorgen' over maak: WiFi roaming. Ik heb nu 3 AP's ingetekend, 1 voor elk verdiep. Is dat te veel? Zet ik er misschien best gewoon 1 (op het eerste verdiep), of toch beter 2 of 3, of..? Hoe kan je dit op een goede manier te weten komen?


Enkel door te proberen. Installeer een AP op de tweede verdieping. Heb je een voldoende signaalop de verdieping er juist onder en er juist boven? 

0 Likes
kve2002
Experienced Meerweter
Berichten: 95
Topicvreter! Topicwurm! Al 25 duimen! Goed bezig!

Nieuw huis netwerk

Die VLAN’s gebruik ik inderdaad om de netwerken te scheiden, dus inderdaad security related.  Ook kan je bijvoorbeeld op de verschillende netwerken verschillende DNS settings gebruiken. Kids bijvoorbeeld met opendns (family safe).

Op youtube vind je veel info hieromtrent en hoe je het dient te configureren.

nog een tipje, de AP’s van ubiquiti hang je meestal aan het plafond, dus daar netwerk voorzien. Er is ook een uitstekend tafelmodel, de flexHD.

Tot slot, een AP per verdieping, daar kan je je best op focussen